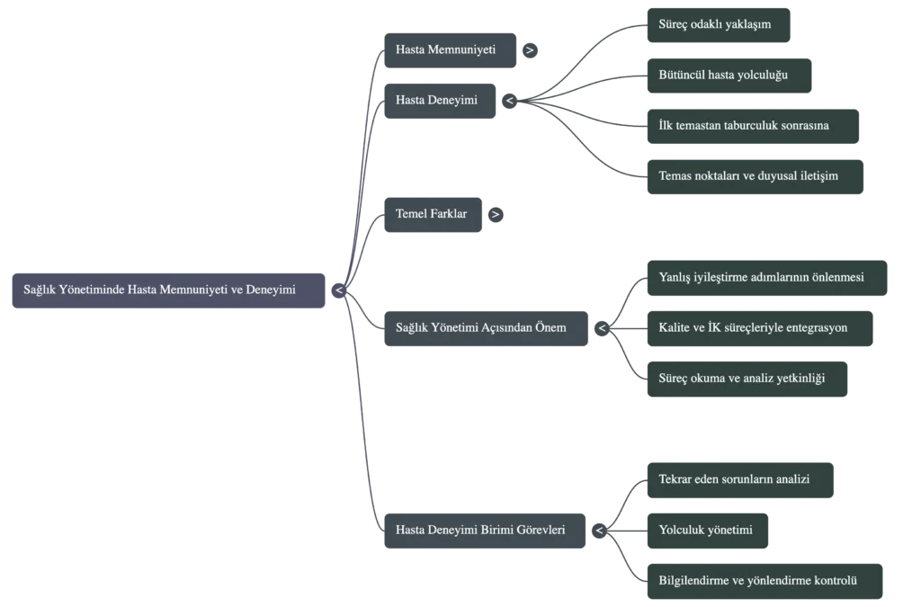
Sağlık kurumlarında en sık karıştırılan kavramlardan biri, hasta memnuniyeti ile hasta deneyimi arasındaki fark konusudur.
Çoğu zaman bu iki kavram aynı anlamda kullanılır; ancak sağlık yönetimi açısından bakıldığında, bu yaklaşım ciddi bir kavramsal hataya yol açar.
Hasta deneyimi birimi perspektifinden değerlendirildiğinde, hasta memnuniyeti ile hasta deneyimi arasındaki fark; ölçüm, zamanlama ve yönetim yaklaşımı açısından net biçimde ayrışır.
Bu dersi doğru anlamadan hasta deneyimi süreçlerini sağlıklı yönetmek mümkün değildir.
Hasta Memnuniyeti Nedir?
Hasta memnuniyeti, hastanın aldığı hizmet sonrasında duyduğu memnuniyet düzeyini ifade eder.
Genellikle anketler, puanlama sistemleri ve kısa geri bildirimlerle ölçülür.
Bu nedenle hasta memnuniyeti, geçmişe dönük bir değerlendirme sunar.
Ancak sağlık yönetiminde yalnızca hasta memnuniyetine odaklanmak, sürecin tamamını görmeyi engeller.
Çünkü hasta memnuniyeti ile hasta deneyimi arasındaki fark, tam da bu noktada ortaya çıkar.
Hasta Deneyimi Nedir?
Hasta deneyimi; hastanın sağlık kurumuyla temas ettiği ilk andan, taburculuk sonrasına kadar yaşadığı tüm süreci kapsar.
Randevu alma, bekleme süresi, iletişim dili, yönlendirme, bilgilendirme ve duygusal temas bu sürecin parçasıdır.
Hasta deneyimi birimi, bu süreci tek bir anket sonucu ile değil; bütüncül bir yolculuk olarak ele alır.
Bu yaklaşım, hasta memnuniyeti ile hasta deneyimi arasındaki fark konusunun temelini oluşturur.
Hasta Memnuniyeti ile Hasta Deneyimi Arasındaki Fark Nedir?
Hasta memnuniyeti ile hasta deneyimi arasındaki fark, yalnızca tanımsal değildir; yönetimsel sonuçlar doğurur.
Memnuniyet sonuç odaklıyken, deneyim süreç odaklıdır.
- Hasta memnuniyeti: “Hizmetten memnun kaldınız mı?” sorusuna cevap verir.
- Hasta deneyimi: “Bu hizmeti yaşarken neler oldu?” sorusunu sorar.
Bu nedenle hasta deneyimi birimi, yalnızca anket sonuçlarına bakmaz.
Süreçleri, temas noktalarını ve tekrar eden sorunları analiz eder.

Sağlık Yönetimi Açısından Neden Önemlidir?
Sağlık yönetiminde hasta memnuniyeti ile hasta deneyimi arasındaki fark doğru anlaşılmadığında,
kurumlar yanlış iyileştirme adımları atabilir.
Yüksek memnuniyet puanı, her zaman iyi bir hasta deneyimi olduğu anlamına gelmez.

Hasta deneyimi birimi, bu farkı gözeterek çalıştığında;
kalite yönetimi, insan kaynakları ve liderlik süreçleriyle daha sağlıklı entegre olur.
Yeni Mezunlar İçin Dersin Özeti
Yeni mezunlar için hasta memnuniyeti ile hasta deneyimi arasındaki fark konusu,
sahada en sık karşılaşılan kavram karmaşalarından biridir.
Bu farkı erken dönemde kavrayanlar, süreç okumada daha hızlı güçlenir.
Hasta deneyimi birimi içinde çalışacak bir sağlık yöneticisi,
“puanları yükseltmek” yerine “süreci iyileştirmeyi” hedeflediğinde gerçek katkı sağlar.
Dersin Ana Mesajı
Hasta memnuniyeti ile hasta deneyimi arasındaki fark,
sağlık yönetiminin bakış açısını belirler.
Memnuniyet sonuçtur, deneyim ise yolculuktur.
Bu yolculuğu yöneten her yapı, hasta deneyimi biriminin sorumluluğundadır.
Bu yazı, Akmaniçe’nin Hasta Deneyimi Birimi ders serisinin ikinci dersi olarak yapılandırılmıştır.





